
This is the "design for social good" project for my Google UX Design Professional Certificate program.
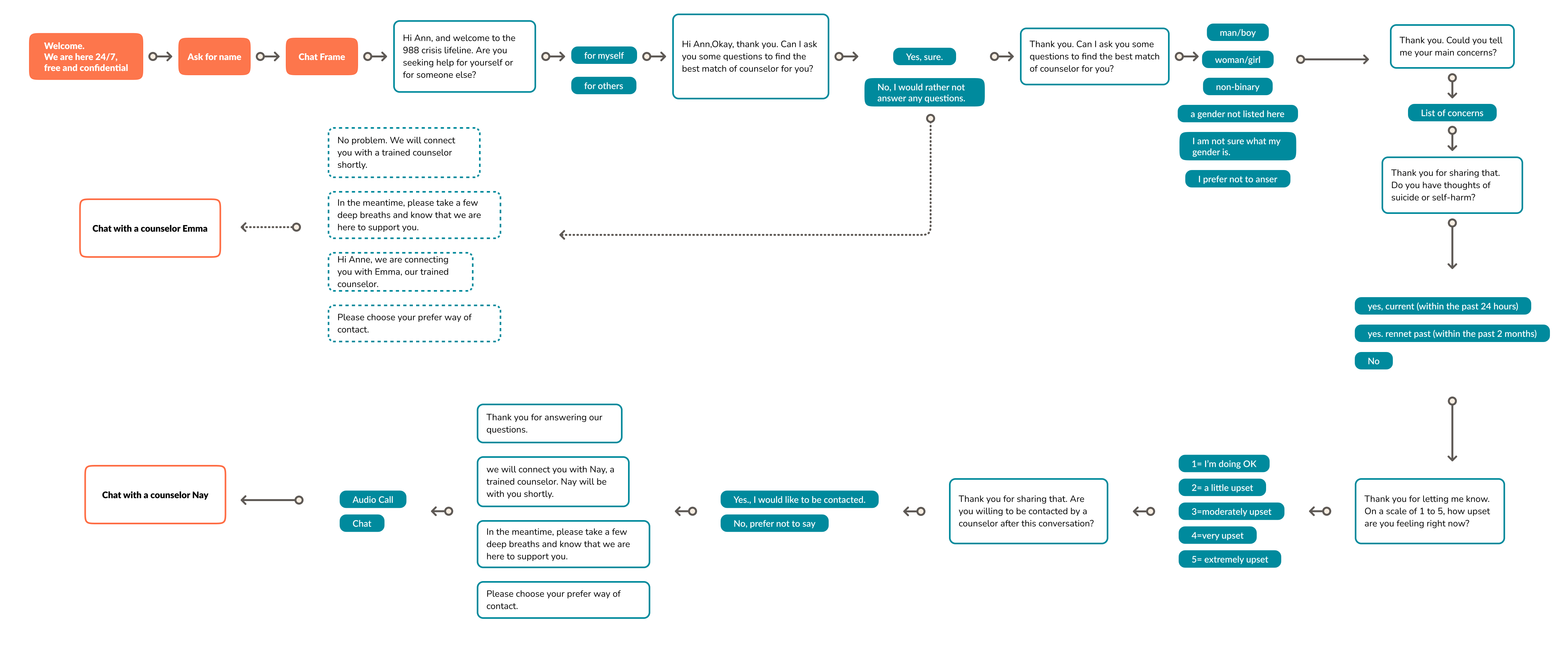
Create a web application that utilizes GPT technology to conduct screenings, provide answers to questions, and facilitate counselor matching for the 988 National Suicide Prevention & Crisis Lifeline.
I am the UX designer leading the app design from conception to delivery.
#Figma

Since introducing the 988 dial code and adding chat and text support options in 2020, Lifeline has experienced a significant increase in contacts.
In December 2022, the system saw more than 371,000 calls, texts, and chats, a 33% increase from the year prior. The most dramatic increase came from texts, which saw 59,400 incoming text conversations compared to 7,000 the year prior.
Based on secondary research, the main challenges faced by the 988 Lifeline are:
The primary focus of this project is to address the challenge of staffing and counselor availability.
Design a Lifeline chat experience that use GPT-powered chatbot to augment counselor and staff availability.

Pain points
Solutions


Baby Clothing Website RedesignRedesign
Non-profit Organization WebsiteProject type
Lifeline Chat ExpereiceProject type
© Hanhan C 2023
Ux designer